這家世界500強出“奇招”:鼓勵幹部停薪留職去創業

時間:2022-06-25 13:30:49  來源:本站  分享到:

返回列表

刷屏金融圈!這家世界500強出“奇招”:鼓勵幹部停薪留職去創業,尤其45周歲以上!疫情負反饋正襲來?
 


 

疫情給保險業的壓力顯現,一些險企已在出招“節流”,其中就(jiù)包括控制員工成(chéng)本支出。
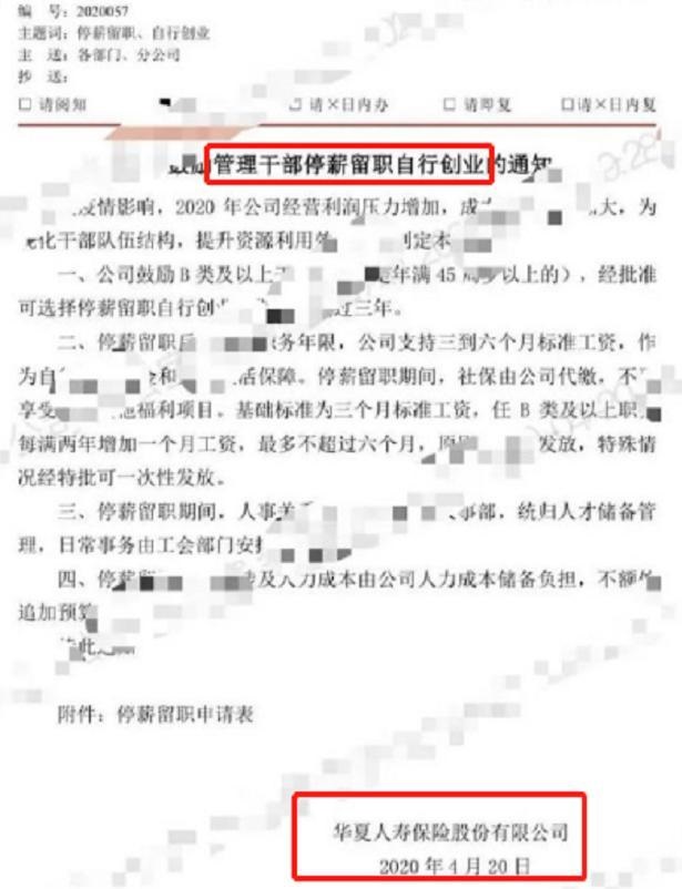
4月20日華夏保險下發《關于鼓勵管理幹部停薪留職自行創業的通知》,稱受疫情影響,2020年公司經營利潤壓力增加,成(chéng)本管控難度加大,公司鼓勵B類及以上幹部(尤其是年滿45周歲以上的),經批準可選擇停薪留職自行創業,期限不超過三年。
 



華夏保險向(xiàng)券商中國記者回應時提到,疫情下有人提出公司給予停薪留職政策出去創業,公司經研究給予支持;也有大量幹部面(miàn)臨高薪高職挖角,有人“朝秦暮楚”客觀存在,最終損失的還在公司,不如站在員工角度上支持他們成(chéng)長進步,如果事(shì)業不順可以倦鳥歸巢;另外,還有支持各單位自主經營、化解壓力的考慮。
華夏保險是2019年新晉的《财富》世界500強企業,近年來在員工福利、減員等方面(miàn)動作頻頻受到業内關注。
對于華夏保險的回應,有業内人士直言存在槽點,“真會給自己找補”。券商中國記者也采訪了解到,業内人士從這次事(shì)件中解讀中不同信息,有人認爲是市場化行爲,也有人認爲是與應承擔社會責任背道(dào)而馳的。還有人表示,華夏保險一直有打擦邊球的騷操作,黑馬路子很野。
鼓勵B類及以上幹部停薪留職去創業,或涉及2000人
4月20日華夏保險下發《關于鼓勵管理幹部停薪留職自行創業的通知》,稱受疫情影響,2020年公司經營利潤壓力增加,成(chéng)本管控難度加大,爲優化幹部隊伍結構,提升資源利用效率,特制定本方案。
1、公司鼓勵B類及以上幹部(尤其是年滿45周歲以上的),經批準可選擇停薪留職自行創業,期限不超過三年。
2、停薪留職後,根據職務年限,公司支持三到六個月标準工資,作爲自行創業基金和期間生活保障。停薪留職期間,社保由公司代繳,不再享受公司其他福利項目。基礎标準爲三個月标準工資,任B類及以上職務每滿兩年增加一個月工資,最多不超過六個月,原則上逐月發放,特殊情況經特批可一次性發放。
3、停薪留職期間,人事(shì)關系轉至組織人事(shì)部,統歸人才儲備管理,日常事(shì)務由工會部門安排和服務。
4、停薪留職人員所涉及人力成(chéng)本由公司人力成(chéng)本儲備負擔,不額外追加預算。
這份通知主送對象是“各部門、分公司”,意味著(zhe)總部各部門和分公司的B類及以上幹部,都(dōu)在這次方案覆蓋人員範圍内。
華夏保險人士對記者稱,B類及以上幹部,指的是内勤處經理幹部及以上。不過未明确有多少這類幹部。
據券商中國記者了解,華夏保險2018年底的人員大緻爲:規模人力約50萬,前後線人員配比49:1。由此推算,其2018年底的内勤人員約1.02萬人。
有保險公司人力資源負責人向(xiàng)記者表示,中小保險公司的處長級及以上占比一般在20%左右,大公司一般則要更低一點,處經理幹部及以上範圍要比這更大一些。以此推算,此次華夏保險的B類幹部或有2000人。
華夏回應:有同仁提出創業,有幹部面(miàn)臨高薪挖角“朝秦暮楚”
對于下發此通知的考慮,華夏保險向(xiàng)券商中國記者回應時提到,疫情下有人提出公司給予停薪留職政策出去創業,公司經研究給予支持;也有大量幹部面(miàn)臨高薪高職挖角,有人“朝秦暮楚”客觀存在,最終損失的還在公司,不如站在員工角度上支持他們成(chéng)長進步,如果事(shì)業不順可以倦鳥歸巢;另外,還有支持各單位自主經營、化解壓力的考慮。
其回應具體内容如下:
一是尊重部分同仁自主創業的決定。疫情期間,大家都(dōu)有很多思考,有人認爲當前是最恐慌其實也是最有機會的時刻,提出公司給予停薪留職政策出去創業,經研究,公司給予政策通道(dào),并給予一定經濟支持。
二是直面(miàn)市場競争和人才挖角。由于公司這些年經營發展的經驗價值,大量幹部面(miàn)臨高薪高職挖角,有人“朝秦暮楚”客觀存在,最終損失的還在公司,不如站在員工角度上支持他們成(chéng)長進步,如果事(shì)業不順可以倦鳥歸巢,聚是一團火散是滿天星。
三是支持各單位自主經營、化解壓力、擔升效率。近年來公司施行市場化改革,化小經營單元,成(chéng)本自擔、自主經營。總部各部門、分公司内部各單位的薪酬總量都(dōu)是固變分離計算提取。在此形勢下,各單位也希望有适合的政策來疏導部分成(chéng)本壓力,提質增效,揚棄向(xiàng)前。
市場行爲與承擔“保就(jiù)業”責任之争
對于華夏保險的這次變相裁員事(shì)件,業内看到不同信息。有認爲企業有根據自身情況來自主決策的聲音;也有人認爲,有能(néng)力的企業應該承擔責任,特别是,華夏保險是世界500強企業。
一派的人認爲,保險公司難過的日子才剛開始,華夏保險敢于采取市場化的行爲,更好(hǎo)控制成(chéng)本。而且,這次也僅是“鼓勵”幹部創業,并非“強制”淘汰,措施比較溫和。
近年來,華夏保險在員工安排、人才管理上動作頻現,在保險業中顯得很活躍。
幾年前,其推出員工帶薪春假(春節前後9天)、帶薪暑假(8月份9天)的休假福利,相關文件被(bèi)傳出。華夏保險還因此被(bèi)不少同業公司人員稱爲“别人家的公司”。
近年來,金融業中的銀行業和證券業都(dōu)陸續有減員降薪消息,保險業這方面(miàn)消息并不多,而華夏保險則是率先曝出裁員的一家。2019年1月份,華夏保險印發《關于減編減員控制薪酬的通知》,稱將(jiāng)減員5%或減少薪資成(chéng)本5%,相關通知流出。對于這次裁員降薪,華夏保險總裁趙子良表示,要向(xiàng)任正非學習“放棄平庸員工”。
當時,也有保險業人士對券商中國記者分析,華夏保險減員、控制薪酬的決定,可能(néng)并非基于目前的業績作出,而是“未雨綢缪”。或許是預期2019年等未來幾年經營狀況前景不好(hǎo),減員或減少薪酬成(chéng)本以後,總體成(chéng)本減少,而且這個減少屬于剛性的成(chéng)本減少。同時,華夏保險這次減員是在後線人員中進行,意味著(zhe)前線人員不受影響,策略不變,前線業務規模不會受到影響。
今年以來,華夏保險在人才管理上也有動作。在疫情前的1月14日,華夏保險總公司召開部分部門功能(néng)處管理崗位公開競聘會議。參加競聘的員工平均年齡32歲,最小年齡26歲,畢業于北京大學、中國人民大學、南開大學等多所知名學府,其中7人通過公司英才計劃引進。
華夏保險在旗下微信号上發文稱,随著(zhe)大量高素質年輕員工的進入,公司將(jiāng)持續強化年輕化、科技化、名企化的幹部配置及人才選拔标準,大膽提拔業績優秀的年輕幹部。成(chéng)長進步沒有“休止符”。所有幹部及員工要心中有信念、腳下有行動,強化危機意識和績效文化,以堅實的信仰和火熱的實踐,找到自身的“存在感”和“價值感”。
不過,也另一派的人認爲,如今環境并非創業的好(hǎo)時機,華夏鼓勵幹部創業,特别是45歲以上的幹部創業,帶有一定的年齡傾向(xiàng)性,雖然寫的是“鼓勵”,但考慮到正式通知也不宜直接寫強制,實際操作中可以商量面(miàn)談等,這是變相的裁員;另外,華夏保險不是事(shì)業單位,“停薪留職”如何保障落實也是個問号,“倦鳥歸巢”就(jiù)更像說辭。對這種操作,不應鼓勵。何況,疫情影響當前,有能(néng)力的企業應該響應“穩就(jiù)業”“保就(jiù)業”。
目前,大型保險企業多在貫徹落實中央“六穩”“六保”決策部署,推進招聘,打出助力就(jiù)業“組合拳”。
例如,4月15日,中國平安“國聘行動”專場上線,面(miàn)向(xiàng)全社會求職者開放約2萬個崗位需求,成(chéng)爲“國聘行動”中招聘人數最多的企業,切實履行穩就(jiù)業、惠民生等社會責任。
從2月下旬起(qǐ),中國人壽集團旗下各公司等陸續釋放4000餘個校園招聘名額,崗位遍及全國,涵蓋管培生、銷售管理、服務管理、精算、投研、科技研發、法律風險等。
今年3月至6月期間,中國人保财險將(jiāng)有序組織春季招聘工作,開展“專才計劃”、“基石計劃”等一系列招聘項目,已開放總部和分公司700多個招聘崗位、3000多個招聘職位。
2月22日,泰康保險集團全面(miàn)啓動湖北地區“抗疫白衣天使”子女專項招聘計劃,集團總部及5家子公司爲湖北地區提供479個工作崗位,崗位涉及保險管理、信息技術、醫療管理、養老社區管理等,所有參與抗疫的醫務工作者子女在同等條件下優先錄取。泰康還表示,將(jiāng)爲馳援湖北的全國醫護人員子女,提供今年應屆畢業生全國就(jiù)業崗位。
“華夏是一匹黑馬,黑馬的路子很野”
除了就(jiù)上述事(shì)件本身的讨論外,還有業内人士看到了華夏内部管理控制的不到位,乃至 “公司文化混亂”。
這已并非該公司首次出現内部信息外漏,單在員工管理安排上,這家公司近年就(jiù)出現了上述帶薪休假、減員的公開事(shì)件。
此次廣泛傳播的“鼓勵幹部創業”通知,印有水印,顯示四川分公司辦公室的人員,并直接顯示姓名、日期2020年4月20日。有保險業人士向(xiàng)券商中國記者表示,這應該是這位員工用手機截圖時留下來的水印,現在不少辦公軟件都(dōu)有此“截圖印水印”功能(néng),隻要截圖就(jiù)會顯示出是誰截的,爲的就(jiù)是防止内部信息外傳,也便于追責。他分析,截圖人冒著(zhe)很大的風險,盡管隻是傳給了關系密切的人,但最終傳播這麽廣泛,估計也要被(bèi)處分或被(bèi)離職了,他可能(néng)感覺比較冤。
華夏保險的内部文件外傳也不僅限于員工管理類,也涉及業務領域。
券商中國記者了解到,今年初,有華夏保險代理人在高端客戶微信群中,傳播華夏保險總裁趙子良對華夏久盈資管公司的“嘉獎令”截圖,宣傳華夏久盈2019年投資業績——主動管理資産綜合投資收益率達到10.27%,領先主流保險機構。還在最後稱“結論就(jiù)是多買年金,多賣年金”。
“嘉獎令說起(qǐ)來是一個内部文件,但是很巧的是内部文件讓它的業務員拿到了,業務員就(jiù)拿著(zhe)出去宣傳産品。”有保險公司人士稱,這在他看來,或許有故意爲之的成(chéng)分。
他表示,保險公司負債端做業務銷售時,一般是很忌諱宣傳投資端業績的,否則很容易形成(chéng)銷售誤導。更何況,僅在保險投資端的收益率指标包括淨投資收益率、總投資收益率、綜合投資收益率等,一般人也分不清楚。
在他看來,這種擦邊球、灰色地帶的操作,做好(hǎo)了會變成(chéng)業務潤滑劑,做不好(hǎo),會引發風險。他表示,“華夏是一匹黑馬,黑馬的路子很野。”
華夏保險成(chéng)立于2006年12月,注冊資本金153億元,總資産5000多億元。總部設在北京,目前設有24家直屬分公司,分支機構合計673家(含籌)。2019年,華夏保險還入圍《财富》世界500強,位列第442位。同一年入圍這一榜單的國内保險企業,還有中國平安、中國人壽、中國人保、中國太保、中國太平、泰康保險集團,都(dōu)是成(chéng)立時間20年以上的老牌險企。
2019年,華夏保險的原保費收入1830億,同比增長15.5%,排名第四;總保費2680億,同比增長16.2%,市場排名第三。華夏保險旗下微信号曾發布信息,2019年12月13日,華夏保險當年新單期交保費突破500億元,邁入市場前三,價值轉型成(chéng)效顯著。
不過,盡管近年保費保持較高增長,但華夏保險的盈利穩定性不佳。依據四個季度償付能(néng)力報告初步計算,其2019年全年淨利潤約7.17億,相較2018年的28.8億元,大幅下降。
這與行業整體去年迎來盈利大年形成(chéng)反差。根據監管向(xiàng)行業通報的數據,2019年,壽險行業整體盈利接近2400億元,同比增長超過40%。背後有受權益投資收益大增以及手續費稅前抵扣新政利好(hǎo)影響的因素。
來源:券商中國(ID:quanshangcn)


聯系方式

電話電話:400-8838-825轉101

手機手機 15121046148

郵箱E-mail:930957631@qq.com

官網官網:www.shgongso.com

官網地址:上海市嘉定區高潮路215号c棟c305室

QQ客服聯系電話

關注我們
關注我們
掃碼咨詢
掃碼咨詢

在線提交申請

公 司:

需 求:

聯系人:

電 話:

說 明:

提交需求

友情鏈接:
人才招聘 聯系我們  地址:上海市嘉定區高潮路215号c棟c305室
備案号: Copyright © 2022 上海共搜網絡科技有限公司 All Rights Reserved.